|
PDFxTMDLib
1.0.0
|
#include <algorithm>#include <array>#include <cmath>#include <exception>#include <filesystem>#include <map>#include <optional>#include <sstream>#include <string>#include <vector>#include "PDFxTMDLib/Common/LibraryBanner.h"

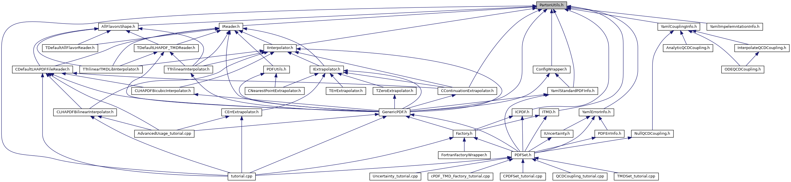
Go to the source code of this file.
Namespaces | |
| PDFxTMD | |
Macros | |
| #define | FOLDER_SEP "/" |
| #define | STD_PDF_INFO_EXTENSION ".info" |
| #define | STD_PDF_DATA_EXTENSION ".dat" |
| #define | DEFAULT_TOTAL_PDFS 13 |
| #define | DEFULT_NUM_FLAVORS 5 |
| #define | DOWN_DEFAULT_MASS 0.005 |
| #define | UP_DEFAULT_MASS 0.002 |
| #define | STRANGE_DEFAULT_MASS 0.10 |
| #define | CHARM_DEFAULT_MASS 1.29 |
| #define | BOTTOM_DEFAULT_MASS 4.19 |
| #define | TOP_DEFAULT_MASS 172.9 |
| #define | SQR(x) ((x) * (x)) |
| #define | NO_REQUESTED_CONFIDENCE_LEVEL -1 |
Enumerations | |
| enum class | PDFxTMD::PhaseSpaceComponent { PDFxTMD::X , PDFxTMD::Kt2 , PDFxTMD::Q2 } |
| enum class | PDFxTMD::ErrorType { PDFxTMD::None , PDFxTMD::CONFIG_KeyNotFound , PDFxTMD::CONFIG_ConversionFailed , PDFxTMD::FILE_NOT_FOUND = 10 } |
| enum class | PDFxTMD::OrderQCD { PDFxTMD::LO , PDFxTMD::NLO , PDFxTMD::N2LO , PDFxTMD::N3LO , PDFxTMD::N4LO } |
| enum | PDFxTMD::PartonFlavor { PDFxTMD::tbar = -6 , PDFxTMD::bbar = -5 , PDFxTMD::cbar = -4 , PDFxTMD::sbar = -3 , PDFxTMD::dbar = -1 , PDFxTMD::ubar = -2 , PDFxTMD::gNS = 0 , PDFxTMD::u = 2 , PDFxTMD::d = 1 , PDFxTMD::s = 3 , PDFxTMD::c = 4 , PDFxTMD::b = 5 , PDFxTMD::t = 6 , PDFxTMD::g = 21 , PDFxTMD::photon = 22 , PDFxTMD::z0 = 100 , PDFxTMD::wplus , PDFxTMD::wminus , PDFxTMD::higgs } |
Functions | |
| template<typename... Args> | |
| bool | PDFxTMD::all (Args... args) |
| std::vector< std::string > | PDFxTMD::splitPaths (const std::string &paths) |
| bool | PDFxTMD::hasWriteAccess (const std::string &path) |
| double | PDFxTMD::_extrapolateLinear (double x, double xl, double xh, double yl, double yh) |
| std::string | PDFxTMD::StandardPDFNaming (const std::string &pdfName, int set) |
| std::vector< std::string > | PDFxTMD::GetPDFxTMDPathsAsVector () |
| std::vector< std::string > | PDFxTMD::GetPDFxTMDPathsFromYaml () |
| bool | PDFxTMD::AddPathToEnvironment (const std::string &newPath) |
| std::vector< std::string > | PDFxTMD::split (const std::string &str, char delimiter) |
| std::string | PDFxTMD::to_str_zeropad (int val, size_t nchars=4) |
| Format an integer val as a zero-padded string of length nchars. More... | |
| std::pair< std::optional< std::string >, ErrorType > | PDFxTMD::StandardInfoFilePath (const std::string &pdfSetName) |
| std::pair< std::optional< std::string >, ErrorType > | PDFxTMD::StandardPDFSetPath (const std::string &pdfSetName, int set) |
| size_t | PDFxTMD::indexbelow (double value, const std::vector< double > &knots) |
| int | PDFxTMD::in_range (double x, double low, double high) |
| Check if a number is in a range (closed-open) (from lhapdf) More... | |
Variables | |
| constexpr std::array< PartonFlavor, DEFAULT_TOTAL_PDFS > | PDFxTMD::standardPartonFlavors |
| #define BOTTOM_DEFAULT_MASS 4.19 |
| #define CHARM_DEFAULT_MASS 1.29 |
| #define DEFAULT_TOTAL_PDFS 13 |
| #define DEFULT_NUM_FLAVORS 5 |
| #define DOWN_DEFAULT_MASS 0.005 |
| #define FOLDER_SEP "/" |
| #define NO_REQUESTED_CONFIDENCE_LEVEL -1 |
| #define SQR | ( | x | ) | ((x) * (x)) |
| #define STD_PDF_DATA_EXTENSION ".dat" |
| #define STD_PDF_INFO_EXTENSION ".info" |
| #define STRANGE_DEFAULT_MASS 0.10 |
| #define TOP_DEFAULT_MASS 172.9 |
| #define UP_DEFAULT_MASS 0.002 |